• Students
  • Faculty & Staff
  • Visitors
  • Academics
  • Alumni
logo
  • 首页
  • 信息公开
    • 机构信息公开
    • 项目信息公开
    • 管理制度
  • 机构动态
  • 科学公益项目
    • 科学四十人
    • 知识分子赛先生科学交流平台
    • 科学纪录片
  • 党建引领
  • 关于我们
    • 基本信息
    • 机构章程
    • 发起人
    • 我们的团队
    • 联系我们

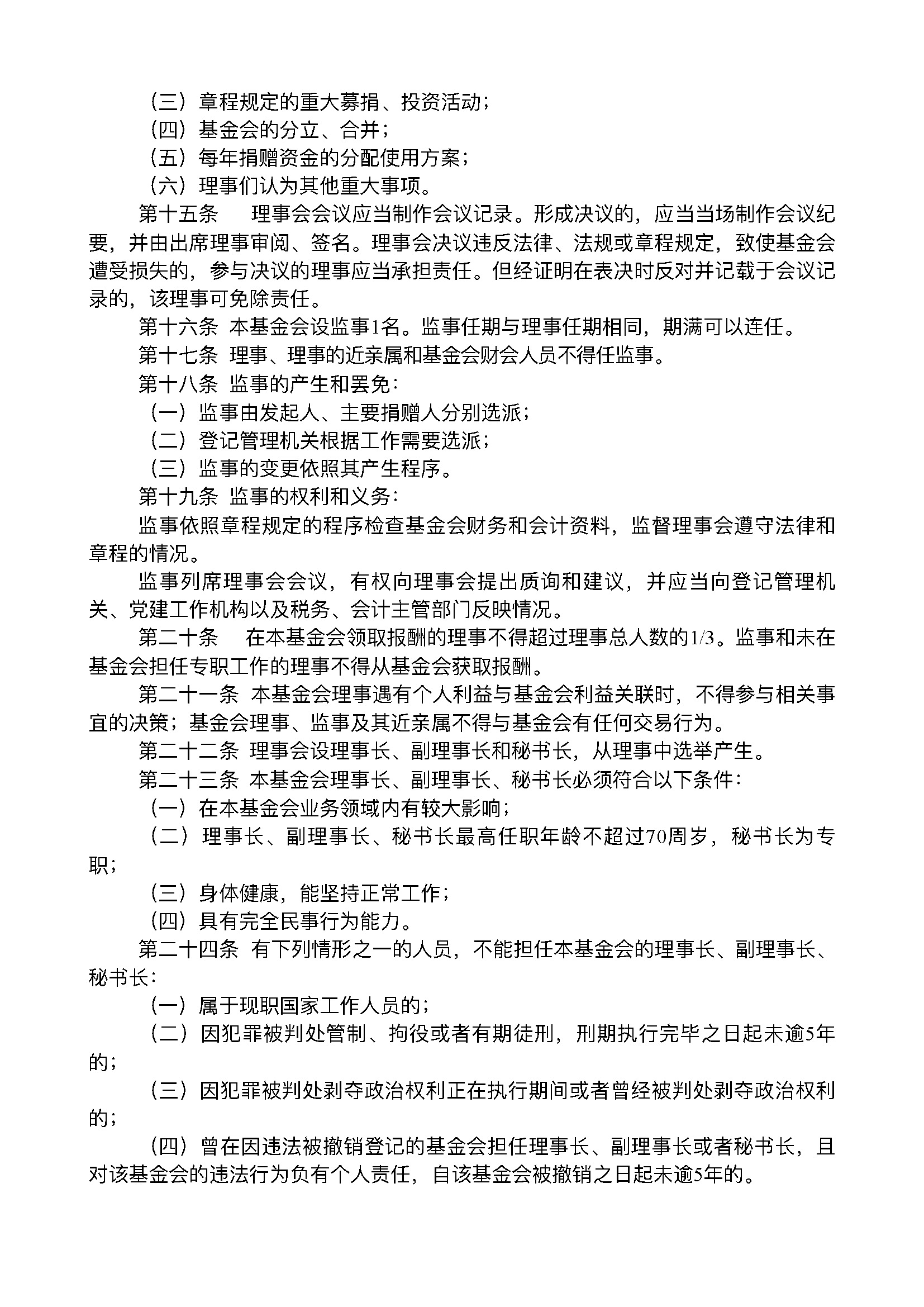
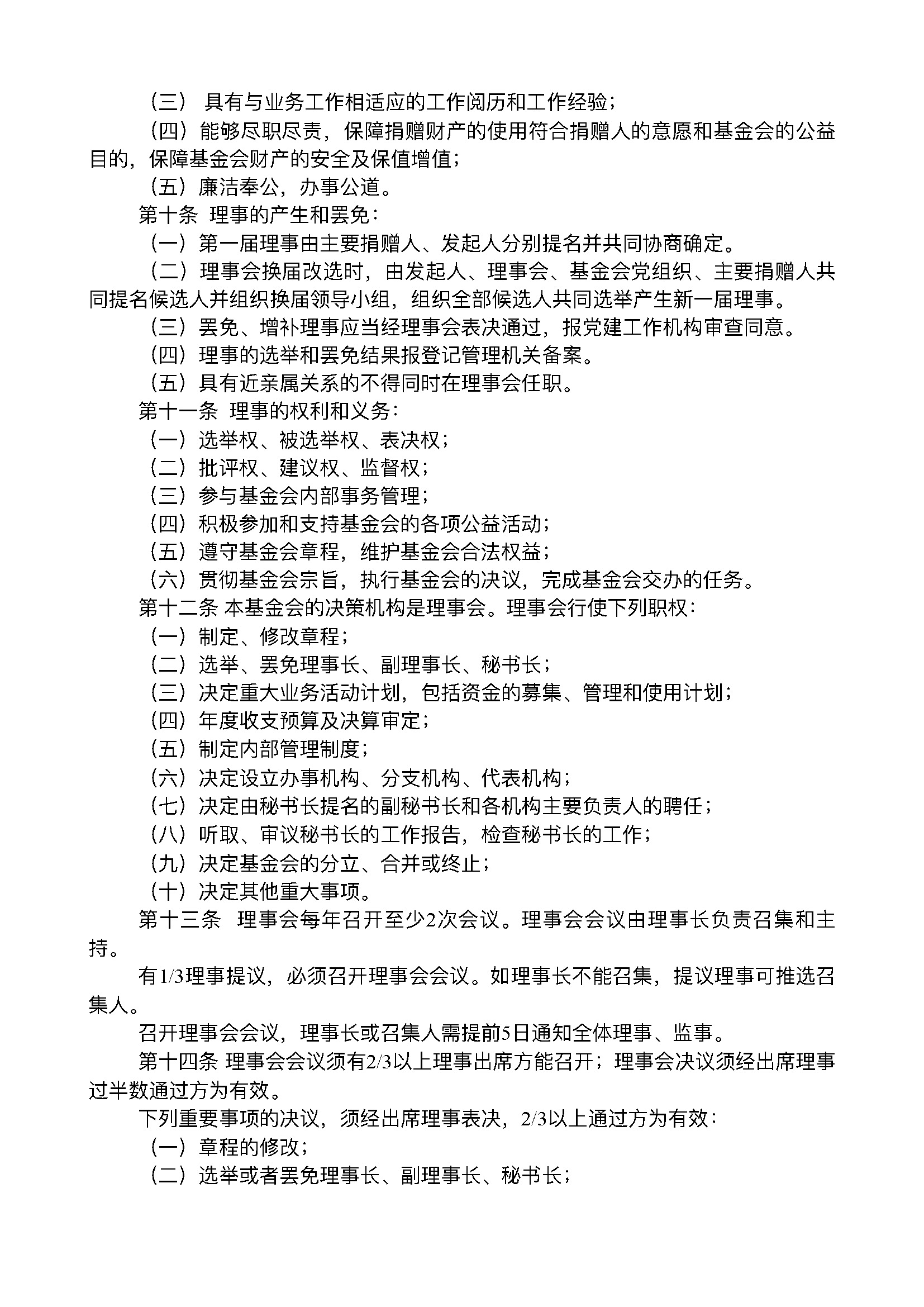
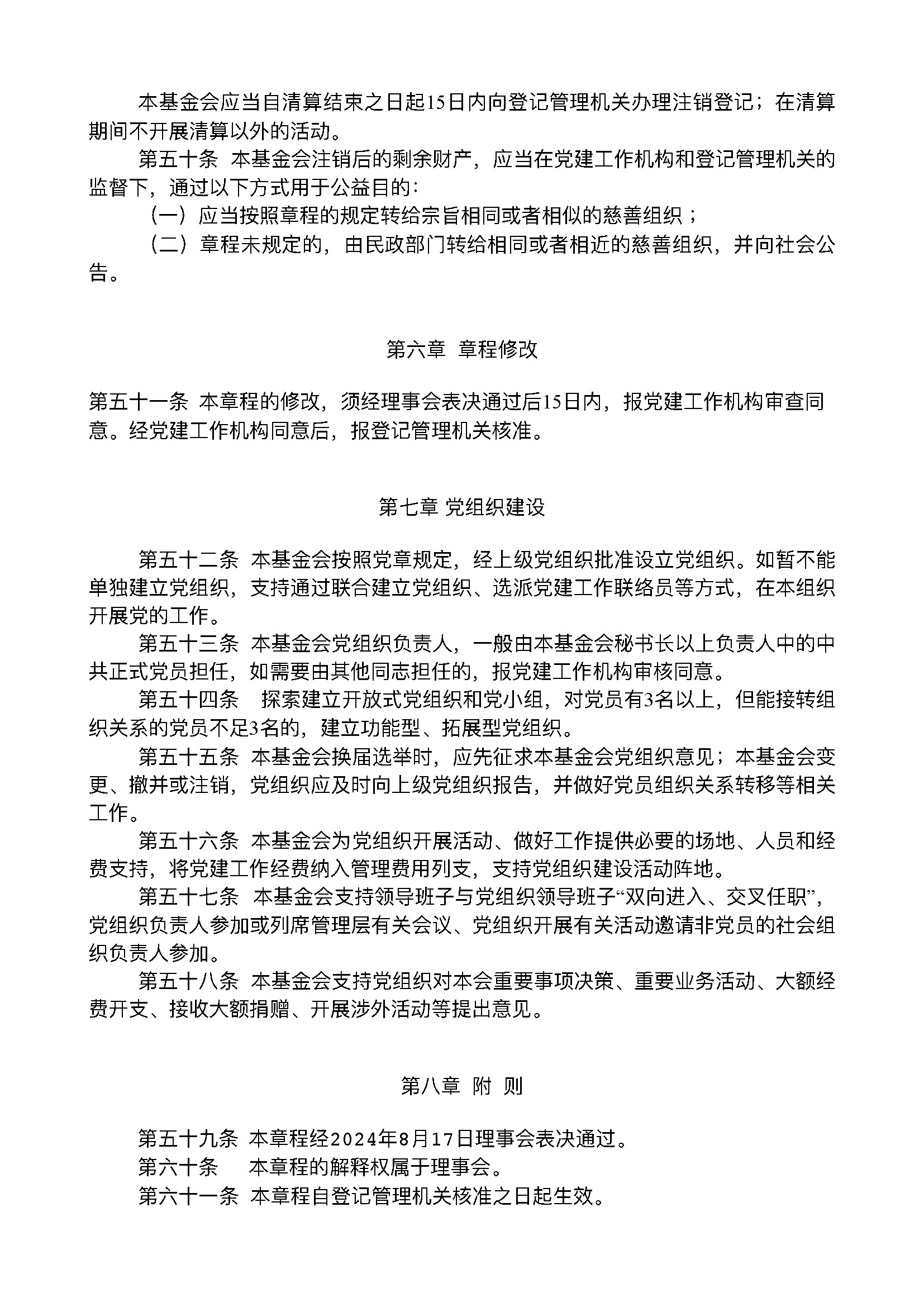
机构章程


章程_页面_1.jpg

章程_页面_2.jpg

章程_页面_3.jpg

章程_页面_4.jpg

章程_页面_5.jpg

章程_页面_6.jpg

章程_页面_7.jpg


关于我们
  • 版权所有 © 浙江省科汇致远公益基金会    浙ICP备2024116958号

    技术支持:SOSWIFT